Frontal Sinus and Anterior Skull Base Trauma
Brian Andrews, MD
Associate Professor
Director of Cleft & Craniofacial Surgery
Department of Otolaryngology- Head & Neck Surgery
University of Kansas Medical Center
Kansas City, KS 66160
William Shockley, MD
Professor
Director of Facial Plastics Division
Department of Otolaryngology – Head & Neck Surgery
University of North Carolina
Chapel Hill, NC 27599
Patients with frontal sinus injuries may have significant, life-threatening injuries as the mechanism of injury typically involves significant high-energy blunt force to the anterior skull. Appropriate evaluation, imaging, decision making, and treatment are critical to a successful outcomes and patient management. Concomitant injuries such as: other facial fractures, skull and skull base fractures, dural injuries, CSF leaks, cervical spine fracture, and traumatic brain injury are common. These injuries may need to be addressed in an expeditious manner with appropriate consultation in conjunction with frontal sinus fracture management or separately. Less-severe injuries may be treated expectantly, while more significant injuries require surgical intervention. The head and neck surgeon must be familiar with a host of surgical techniques that can be applied to individual cases. Knowledge of potential complications is also important and follow-up imaging may be necessary to identify these problems in a timely manner.
- Review the classification of frontal sinus fractures.
- Summarize the implications of various fractures with respect to the nasofrontal duct.
- Recognize those injuries that require surgical intervention, as well as those injuries in which conservative management may be appropriate.
- Discuss the different approaches, incisions, and techniques that apply to repair of frontal sinus fractures.
- Cite the special significance of posterior wall fractures and nasofrontal duct injury.
- Describe the various early/late complications that arise following frontal sinus injuries
- Recognize the growing role of endoscopic sinus surgery in the management of frontal sinus trauma
Embryology
The frontal sinus is the only paranasal sinus not present at birth. Frontal sinus development begins at the frontal recess in the first 6 months of life. Development varies greatly among individuals with 85% of humans having near-symmetric, bilateral sinus development and 15% having either one unilateral sinus or no frontal sinus at all. Early frontal sinus pneumatization begins in the second year of life, however, anatomic radiographic evidence is not present until age 8 typically. Completion of frontal sinus development occurs by the end of adolescence (16-19 years of age).

- McLaughlin RB, Ryan MR, Lanza DC. Clinically relevant frontal sinus anatomy and physiology. Otolaryngol Clin North Am. 2001;34:1-22.
- Rohrich RJ, Hollier LH. Management of frontal sinus fractures. Clin Plast Surg. 1992;19:219-31.
Anatomy
As adults, the developed frontal sinuses are typically asymmetric within the frontal bone. The anterior wall of the frontal sinus is thicker (2-12 mm) with the posterior wall measuring 0.1 to 5 mm. The floor of the frontal sinus is also the roof of the anterior orbit. The dimensions of the frontal sinus are variable with an average frontal sinus measuring 3 cm (height) x 2.5 cm (width) x 1.5 - 2.0 cm (depth). When present, bilateral frontal sinuses are separated by a vertical septum that does not necessarily correlate with the midline. Other septal divisions within the right and left frontal sinus are not uncommon. Inferiorly, the frontal sinus drains into the bilateral nasofrontal ducts located between the bony glabella and the anterior ethmoids. The nasofrontal duct drains into the frontal recess, above the infundibulum, or rarely above the ethmoid bulla. The frontal sinus is lined by ciliated pseudostratified columnar epithelium. The mucosa makes invaginations or pits within the inner sinus walls. These mucosal pits connect directly with the veins of Breschet located with the skulls diploic space.


- McLaughlin RB, Ryan MR, Lanza DC. Clinically relevant frontal sinus anatomy and physiology. Otolaryngol Clin North Am. 2001;34:1-22.
- Stanley RB. Management of frontal sinus fractures. Facial Plast Surg Clin North Am. 1988;5:231-35.
Pathogenesis
Frontal sinus fractures typically result from high-energy/high-velocity, blunt force or penetrating trauma. Motor vehicle accidents are the primary mechanism in the United States (52%). Other common causes are assault, pedestrian accidents, falls, and ballistic injury. Depending on the mechanism of injury, direction of force, and location of impact frontal sinus factures may involve the anterior wall alone, both the anterior wall and posterior wall, or rarely the posterior wall alone. Any of these fracture patterns may or may not also involve the nasofrontal ducts inferiorly. Fractures are typically described as open or closed (skin), linear or comminuted, and/or non-displaced or displaced (> 1-2 mm of step off). The before mentioned foramen of Breschet (see anatomy section) are thought to be an important component of late frontal sinus complications associated with mucoceles or mucopyeloceles.
- Klotch DW. Frontal sinus fractures: anterior skull base. Facial Plast Surg Clin North Am. 2000;16:127-34.
- Stanley RB. Management of frontal sinus fractures. Facial Plast Surg Clin North Am. 1988;5:231-35.
Incidence
See pathogenesis section
- Ioannides C, Freihofer HP. Fractures of the frontal sinus: classification and its implications for surgical treatment. Am J Otolaryngol. 1999;20:273-80.
- Wilson BC, Davidson B, Corey JP, et al. Comparison of complications following frontal sinus fractures managed with or without obliteration over 10 years. Laryngoscope. 1988;98:516-20.
Patient Evaluation
Evaluation of suspected frontal sinus injury begins with a thorough patient history. Often patients have other co-morbidities that preclude successful interviewing. Information gathered from family, friends, witnesses, medical responders is important. The most important component of the history is the mechanism of injury and its estimated velocity. Site and angle of impact are also important factors to consider. Physical exam is another key component to evaluation of patients with suspected frontal sinus injury. A comprehensive ophthalmologic evaluation is imperative due to its close proximity as well as a complete neurologic assessment.
Ophthalmologic examination should document visual acuity, extraocular motility, proptosis/chemosis/subconjunctival hemorrhage, and afferent pupillary deficits. Neurologic examination should include mental status, gross motor, cranial nerve, and cognitive assessments.
Focused physical examination should start with an inspection for lacerations. Manuel palpation should be used to feel for anterior table bony step-offs and fracture lines however this is often difficult.as a result of concomitant swelling and edema. Paraesthesia is common in the supraorbital or supratrochlear distribution. CSF leaks are a common sequelea of posterior wall fracture and require specific testing. A reservoir test is a simple yet powerful bedside procedure that should be considered in patients able to undergo this maneuver. Any form of rhinorrhea should be considered for the possibility of a CSF leak and confirmation can be obtained with a positive beta-2-transferrin test.
- Rohrich RJ, Hollier LH. Management of frontal sinus fractures. Clin Plast Surg. 1992;19:219-31.
- Stanley RB. Management of frontal sinus fractures. Facial Plast Surg Clin North Am. 1988;5:231-35.
Imaging
Radiographic imaging is the hallmark of frontal sinus injury diagnosis. When possible, computed tomography (CT) images should be obtained in the axial, coronal, and sagittal planes utilizing thin (1 mm) cuts. 3-D reconstructions of the entire craniofacial anatomy can also be helpful with surgical planning. Assessment of the anterior and posterior walls is best appreciated on the axial CT views and the nasofrontal duct is best seen on the coronal view; however, all images are important.

Other radiographic films have limited utility in modern frontal sinus evaluation and management. Historically the 6-foot Caldwell plain film was used quite often to determine frontal sinus aeration and for construction of a surgical template for intra-operative sinus localization. At this distance the size of the patients frontal sinus should be 1:1 with the template cut from the plain film photo.
- Klotch DW. Frontal sinus fractures: anterior skull base. Facial Plast Surg Clin North Am. 2000;16:127-34.
Treatment
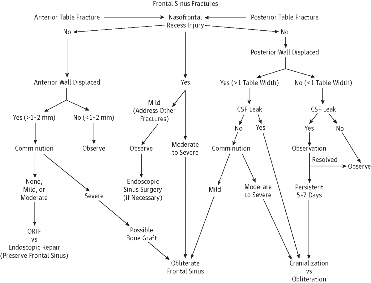
Treatment of frontal sinus fractures can be conservative (non-operative) or surgical (open approach vs endoscopic). The appropriate treatment is dictated by the anatomic cite of injury, the suspected patency of the nasofrontal duct and the other patient co-morbidities such as CSF leak. A reasonable approach using a decision-making algorithmic tree was published by Pawar and Rhee taking into account these variables.

- Pawar SS, Rhee JS. Frontal sinus and Naso-orbital-ethmoid fractures. JAMA Fac Plast Surg. 2014;16(4):284-289.
- Klotch DW. Frontal sinus fractures: anterior skull base. Facial Plast Surg Clin North Am. 2000;16:127-34.
- Rohrich RJ, Hollier LH. Management of frontal sinus fractures. Clin Plast Surg. 1992;19:219-31.
- Stanley RB. Management of frontal sinus fractures. Facial Plast Surg Clin North Am. 1988;5:231-35.
Medical Therapies
Not applicable for frontal sinus fractures themselves. Other co-morbidities commonly associated and co-managed with frontal sinus fractures may be managed medically
Pneumocephalus= 100% oxygen
CSF leak= bedrest and head position, lumbar drain, diamox
Cervical spine fracture= immobilization
Surgical Therapies
- Surgical correction of frontal sinus injury can be done with an open approach or endoscopically. Many decisions need to be made for choosing the appropriate surgery for the appropriate patient. Occassionally, more than one approach is appropriate in certain clinical circumstances and it is up to the surgeon to select the proper procedure based on his/her skill set.
- Incision: Direct (thru existing lacerations), Gull wing (suprabrow connected at glabella), Midforehead (often done in rhytids), Trichion (at or slightly in the hairline), Coronal.
- Procedures:
- Anterior wall ORIF: anterior wall fractures are reduced and fixated without intentionally entering frontal sinus (May occur naturally by nature or injury or during reduction but no work is done to repair mucosa).
- Frontal sinus obliteration: Anterior table bone is removed completely. The posterior wall is reduced if needed and left intact. The mucosa is removed completely and bone burred to remove the foramen of Breschet. The nasofrontal ducts are destroyed and filled with tissue as to scar closed permanently. The sinus is then filled with a material of the surgeon’s choice and the anterior wall is anatomically replaced over the filled sinus (mucosa is removed from the posterior aspect of the anterior table bone).
- Cranialization: The anterior wall of the sinus is removed to allow access to the posterior wall of the sinus. The posterior wall of the sinus is removed and CSF leaks are repaired. The brain is allowed to herniate thru the removed posterior wall and to fill the sinus. The nasofrontal duct is destroyed bilaterally. The anterior wall of the frontal sinus is anatomically replaced after the mucosa is removed from its posterior aspect.
- Lothrop/modified Lothrop: the anterior table is removed partially or completely. The midline septum is removed to allow nasofrontal duct drainage to occur from either side as to alleviate unilateraly nasofrontal duct injuries.
- Reidel procedure: The anterior table is removed completely and the posterior table left intact. This procedure is mostly of historic note and more commonly used for chronic frontal sinus and not trauma management. Aesthetically displeasing as there is a significant forehead contour defect present .
- Osteoplastic flap procedure: The anterior wall of the frontal sinus is removed en bloc with the coronal skin flap leaving it vascularized on the coronal flap as a pedicle. Rarely done as not necessary.
- Frontal sinus localization techniques: Image guidance navigation, 6 ft Caldwell xray template, transillumination, Bayonette forcep instrumentation.
- Frontal sinus bone stabilization: Titanium plates and screws/mesh, wires, resorbable plates, dermabond/bone cement/acrylic (must be used cautiously and only on external anterior wall of frontal sinus as it is a source of alloplastic infection if left within the sinus itself.
- Frontal sinus obliteration techniques: Bone (cancellous, cortical, or demineralized), fat, pericranium, alloplastic materials such as methylmethacrylate, hydroxyappatite, calcium phosphate, glass beads (all must be placed in a completely compartmentalized cavity that does not communicate with the nose thru a patent nasofrontal duct or they will likely become infected).
- Ioannides C, Freihofer HP. Fractures of the frontal sinus: classification and its implications for surgical treatment. Am J Otolaryngol. 1999;20:273-80.
- Klotch DW. Frontal sinus fractures: anterior skull base. Facial Plast Surg Clin North Am. 2000;16:127-34.
- Rohrich RJ, Hollier LH. Management of frontal sinus fractures. Clin Plast Surg. 1992;19:219-31.
- Smith TL, Han JK, Loehr TA, et al. Endoscopic management of the frontal recess in frontal sinus fractures: a shift in the paradigm? Laryngoscope. 2002;112:784-90.
- Stanley RB. Management of frontal sinus fractures. Facial Plast Surg Clin North Am. 1988;5:231-35.
Rehabilitation
Recent advances in endoscopic sinus surgery have led to reasonable long-term success in frontal sinus rehabilitation (aeration). This method of management is often referred to as “frontal sinus rescue”. In such cases, patients with fractures involving the frontal sinus or the nasofrontal ducts are followed with serial imaging to ensure complete aeration of the sinus indicating that the nasofrontal ducts are patent and functioning properly. Those individuals who do not demonstrate complete aeration of their frontal sinus are often able to avoid open procedures such as frontal sinus obliteration or cranialization with recent advances in endoscopic techniques.
Case Studies
- A 30-year-old male is involved in an altercation and is evaluated in the clinic 48 hours after the injury. He initially noted depression over the right forehead that improved over the first 12 hours following the injury. He had no loss of consciousness and relates no other significant injuries.
- Examination shows hypesthesia of the right forehead with mild edema of the soft tissues. Computed tomography (CT) scan shows a comminuted and depressed frontal sinus fracture that involves only the anterior wall. There is mucosal edema of the affected sinus with some evidence of aeration.
- Treatment involves a coronal approach to an open reduction internal fixation of the comminuted fracture using microplates (1.0 mm). The patient should be followed for the development of sinus disease and/or mucocele formation, but the risks of these problems should be relatively low.
- A 24-year-old female is involved in a motor vehicle accident. She is admitted to the neurosurgical service for closed head injuries and a brief period of loss of consciousness. You are consulted for the frontal sinus injuries.
- Examination shows depression of the mid-forehead with associated minor lacerations, extensive abrasions, and edema. CT scan shows a comminuted frontal sinus fracture with involvement of both the anterior and posterior walls. There is extension into a frontoparietal skull fracture. Pneumocephalus is also noted and a CSF leak is suspected.
- Treatment consists of a coronal approach with debridement and cranialization. Neurosurgery assists with the debridement of the comminuted posterior wall and repairs two tears in the dura. The anterior wall is repaired with microplate fixation and a persistent defect is reconstructed with a split calvarial bone graft. All of the frontal sinus mucosa is removed, and the nasofrontal ducts are obliterated. At the conclusion of the repair, there still is persistent dead space between the reconstructed anterior wall and the dura. This is obliterated with a free fat graft.
Complications
Complications after frontal sinus fracture are not uncommon and can vary in degree of severity. Complications are often classified as early (in initial peri-operative period) or late (often occurring months, to years, to even decades after surgical correction. Severe early complications associated with frontal sinus fracture are tension pneumocephalus, meningitis, encephalitis, brain abscess, vision loss, stroke, and death. Less severe early complications include: poor cosmesis, scar alopecia, forehead numbness, epistaxis, diploplia or visual disturbance.
Late complications
- List the most common complications seen in patients with frontal sinus fractures, both early and late.
- Discuss the treatment methods available for the management of these complications.
- Klotch DW. Frontal sinus fractures: anterior skull base. Facial Plast Surg Clin North Am. 2000;16:127-34.
- Rohrich RJ, Hollier LH. Management of frontal sinus fractures. Clin Plast Surg. 1992;19:219-31.
- Wilson BC, Davidson B, Corey JP, et al. Comparison of complications following frontal sinus fractures managed with or without obliteration over 10 years. Laryngoscope. 1988;98:516-20.
- Xie C, Mehendale N, Barrett D, et al. 30-year retrospective review of frontal sinus fractures: the Charity Hospital experience. J Craniomaxillofac Trauma. 2000;6:7-15.
Review
- Describe the anatomy of the frontal sinus and the frontal recess.
- Describe the embryology and development of the frontal sinus.
- What are the most common locations for frontal sinus fractures?
- What surgical methods are available for repair and/or treatment of frontal sinus fractures?
- What is the implication for involvement of the frontal outflow tract (nasofrontal duct)?
- Describe your management of a patient with extensive soft tissue injuries over the forehead with fractures of the anterior table and posterior table along with dural tears.
- A patient suffers a skull fracture with a concomitant linear extension of the fracture into the posterior table of the frontal sinus. The anterior table is intact and well aerated. There is a nondisplaced fracture of the posterior wall of the frontal sinus. What is your recommendation for treatment?
- Describe the advantages and disadvantages of the different approaches used for repair or treatment of frontal sinus injuries.
- What are the potential complications associated with observation of frontal sinus fractures, ORIF of frontal sinus fractures, obliteration of the frontal sinus, and cranialization for frontal sinus injuries?
- List the tissues and materials that have been used for frontal sinus obliteration. Discuss the efficacy of these methods, as well as the potential risks involved.
- Ioannides C, Freihofer HP. Fractures of the frontal sinus: classification and its implications for surgical treatment. Am J Otolaryngol. 1999;20:273-80.
- Klotch DW. Frontal sinus fractures: anterior skull base. Facial Plast Surg Clin North Am. 2000;16:127-34.
- McLaughlin RB, Ryan MR, Lanza DC. Clinically relevant frontal sinus anatomy and physiology. Otolaryngol Clin North Am. 2001;34:1-22.
- Rohrich RJ, Hollier LH. Management of frontal sinus fractures. Clin Plast Surg. 1992;19:219-31.
- Smith TL, Han JK, Loehr TA, et al. Endoscopic management of the frontal recess in frontal sinus fractures: a shift in the paradigm? Laryngoscope. 2002;112:784-90.
- Stanley RB. Management of frontal sinus fractures. Facial Plast Surg Clin North Am. 1988;5:231-35.
- Wilson BC, Davidson B, Corey JP, et al. Comparison of complications following frontal sinus fractures managed with or without obliteration over 10 years. Laryngoscope. 1988;98:516-20.
- Xie C, Mehendale N, Barrett D, et al. 30-year retrospective review of frontal sinus fractures: the Charity Hospital experience. J Craniomaxillofac Trauma. 2000;6:7-15.
Learner must Sign In to access AAO-HNSF education activities.